Authentication Use Case: ARCHIBUS Authentication

This is the default scenario, which uses ARCHIBUS security and Web Central as the authentication server.

The security service:

  1. Presents a login dialog.
  2. Receives the request with the login credentials (Username and password).
  3. Loads the UserAccount object from a record in the afm_users table for a given Username.
  4. Compares the password against the property of the UserAccount (authentication).
  5. Uses the UserAccount properties (security groups, security groups from the user role, VPAs) for the authorization.

The password can be stored in authentication repository in clear text or encrypted. It can be encrypted using the older ARCHIBUS format, the newer ARCHIBUS format (PasswordEncoderVersion2Impl), or some other encoding (such as MD5 or SHA).

For information on configuring this use case, see Configuring the ARCHIBUS Security Authentication Use Case.

Remoting-DWR Dependencies

The following diagram illustrates Remoting-DWR dependencies, when remote services (such as WFRs, SecrityService, AdminService, and DocumentService) are invoked from a JS client using DWR remoting (for example, SecrityService.login and SecrityService.logout calls).

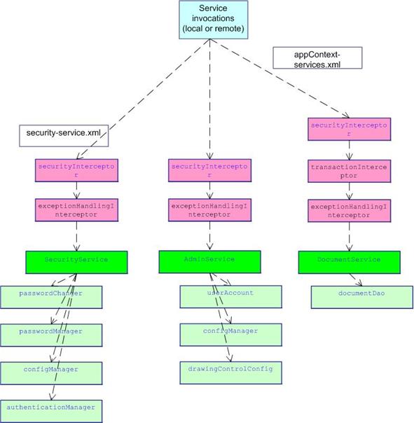
Services Dependencies

The following diagram illustrates Services dependencies, when services (SecurityService, AdminService, DocumentService) are invoked locally (from Java code) or remotely:

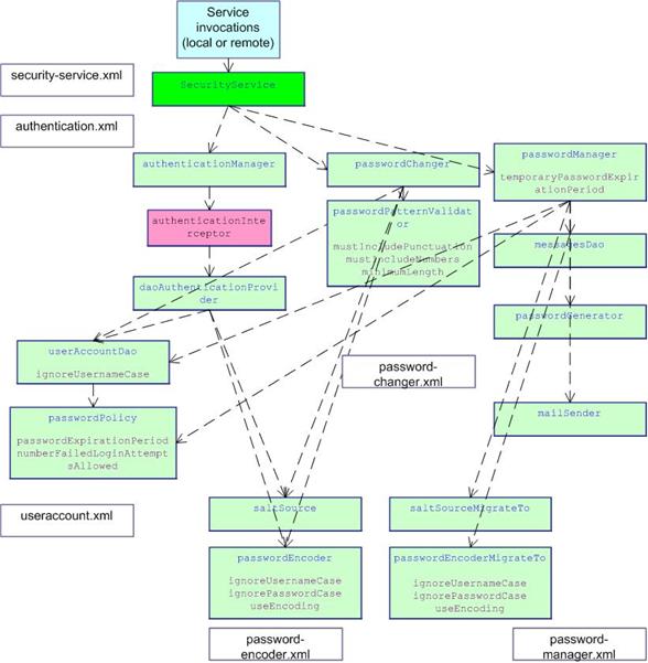
Afm_users Authentication Dependencies

The following diagram illustrates afm_users authentication dependencies: